近日花蓮光復鄉水患過後,許多被稱為「鏟子超人」的熱心志工與居民,不畏辛苦地投入家園的清理與重建工作。在我們為這份無私奉獻致上最高敬意的同時,也必須提醒所有第一線的超人英雄們,汙濁的洪水中暗藏著許多看不見的皮膚健康威脅。
中華民國美容醫學醫學會美容醫學護理小組召集委員郭貞君,同時也是資深護理師,希望藉由這篇文章,提供英雄們在救災時,也了解如何自我照護皮膚,確保大家在共同守護家園的同時,也能保護好自己。
一、汙水中的隱形危機:常見皮膚威脅
水災後的環境,是微生物滋生的溫床。救災者長時間接觸汙水或身處潮濕環境,皮膚將面臨多重挑戰。表皮感染往往是由葡萄球菌或鏈球菌等常見細菌引發,輕則造成傷口發炎潰爛,重則可能演變為更廣泛的蜂窩性組織炎。
除此之外,長時間浸泡在水中也容易因為足部皮膚過度浸潤,出現「浸軟足」這種非感染性濕疹,破壞皮膚的屏障完整,使皮膚變得脆弱、起皺甚至引發後續的小傷口潰爛、擴散等情形。另外,清理過程中,因為水災撞擊而破碎的尖銳雜物也常造成有割傷或刺傷的情況。微小傷口加上浸泡加上髒污結果就可能讓細菌入侵產生更多疊加風險。
二、高風險族群:哪些人需要特別留意?
雖然所有接觸汙水的人都有風險,但某些特定族群的皮膚屏障更為脆弱,當然更需要小心注意。第一類就是「鏟子超人」;救援者長時間暴露於污泥之中,如果加上最近新聞出現的過勞後橫紋肌溶解症;郭貞君護理師提醒鏟子超人們一定要注意休息與營養,以免過低的免疫狀態增加感染機率。
其次是兒童與長者,前者皮膚較薄,後者自癒修復能力開始變差。一旦發現細小傷口出現,一定要審慎面對,絕對不要輕忽。
最後,本身患有慢性疾病(如糖尿病)或免疫功能較低下的人群,身體對抗病菌的防禦力已經變弱,一旦發生傷口感染,甚至只是流感、腹瀉,都可能出現健康急速崩壞的嚴重後果。郭貞君護理師特別提醒這些高風險族群,更應將主動防護與迅速反應視為首要任務。
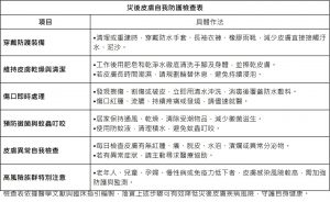
三、防護勝於治療:自我保護的四大守則
面對複雜的災後環境,「主動預防」是保護皮膚的最佳策略。郭護理師提出以下四個建議:
- 穿戴完整保護裝備:主動防護永遠是最重要的動作。請務必穿戴防水手套、長筒雨靴,盡量減少皮膚直接暴露於汙水中的機會。
- 維持乾燥與清潔:除了避免傷害,只要有休息空檔,應盡快用乾淨的清水和肥皂清洗手腳與身體,同時脫下雨靴與襪子,徹底擦乾身體以保持皮膚乾爽。
- 即時處理微小傷口:對於身上的輕微疼痛都要保持警覺,一旦發現任何擦傷或割傷,千萬不要輕忽,立即以清水沖洗乾淨,並使用適當的敷料覆蓋,避免傷口直接接觸髒污。
- 避免長時間浸泡:為了維護皮膚屏障,同時提高警覺精神,鏟子超人們要為自己規劃好輪替休息的時間,避免長時間持續泡在水中執行任務。郭貞君護理師說,醫療人員都知道,保持自我身心的喘息與修復空間,就是持續提供整個社會更多善能量的唯一方法。
總結:守護自己,才能持續守護家園
郭護理師表示,全民對於為受災家園無私付出的鏟子超人們都萬分感謝;但無論是超人還是在地民眾,面對重建的漫漫艱辛長路,請務必先將自身的健康與安全放在首位。災後的皮膚照護,不僅是為了個人的健康,更是為了預防可能發生的嚴重感染。先把自己照顧好,我們才能有更充足的能量與健康的身體,去守護我們深愛的家園與親人。

簡介:
資深美容醫學護理師郭貞君
中華民國美容醫學醫學會美容醫學護理小組召集委員。
長期致力護理師在美容醫學照護領域之專業臨床教育,期能使美容醫療服務更有效率與安全;同時提供民眾正確皮膚護理衛教知識。皮膚護理資歷二十年,擅長協助對於各種膚況,提供皮膚臨床護理之護理評估、預防保健護理措施,護理諮詢及指導。
文字提供/極緻皮膚專科診所

Never miss a goal again with our lightning-fast livescore updates for all football matches
I must say this article is extremely well written, insightful, and packed with valuable knowledge that shows the author’s deep expertise on the subject, and I truly appreciate the time and effort that has gone into creating such high-quality content because it is not only helpful but also inspiring for readers like me who are always looking for trustworthy resources online. Keep up the good work and write more. i am a follower.
I must say this article is extremely well written, insightful, and packed with valuable knowledge that shows the author’s deep expertise on the subject, and I truly appreciate the time and effort that has gone into creating such high-quality content because it is not only helpful but also inspiring for readers like me who are always looking for trustworthy resources online. Keep up the good work and write more. i am a follower.
I must say this article is extremely well written, insightful, and packed with valuable knowledge that shows the author’s deep expertise on the subject, and I truly appreciate the time and effort that has gone into creating such high-quality content because it is not only helpful but also inspiring for readers like me who are always looking for trustworthy resources online. Keep up the good work and write more. i am a follower.
I must say this article is extremely well written, insightful, and packed with valuable knowledge that shows the author’s deep expertise on the subject, and I truly appreciate the time and effort that has gone into creating such high-quality content because it is not only helpful but also inspiring for readers like me who are always looking for trustworthy resources online. Keep up the good work and write more. i am a follower.
I must say this article is extremely well written, insightful, and packed with valuable knowledge that shows the author’s deep expertise on the subject, and I truly appreciate the time and effort that has gone into creating such high-quality content because it is not only helpful but also inspiring for readers like me who are always looking for trustworthy resources online. Keep up the good work and write more. i am a follower.
I must say this article is extremely well written, insightful, and packed with valuable knowledge that shows the author’s deep expertise on the subject, and I truly appreciate the time and effort that has gone into creating such high-quality content because it is not only helpful but also inspiring for readers like me who are always looking for trustworthy resources online. Keep up the good work and write more. i am a follower.
I must say this article is extremely well written, insightful, and packed with valuable knowledge that shows the author’s deep expertise on the subject, and I truly appreciate the time and effort that has gone into creating such high-quality content because it is not only helpful but also inspiring for readers like me who are always looking for trustworthy resources online. Keep up the good work and write more. i am a follower.
I must say this article is extremely well written, insightful, and packed with valuable knowledge that shows the author’s deep expertise on the subject, and I truly appreciate the time and effort that has gone into creating such high-quality content because it is not only helpful but also inspiring for readers like me who are always looking for trustworthy resources online. Keep up the good work and write more. i am a follower.
I like how Buddy is a fresh alternative to traditional social media.
Buddy social media is simple, modern, and user-friendly.
Really informative content. I’ve added https://pdfpanel.com to my toolkit.